重庆市化研院安全技术服务有限责任公司
重庆市化研院安全技术服务有限责任公司(以下简称“安技司”)成立于2014年12月,为重庆市化工研究院有限公司全资子公司,专业从事安全、环保、职业卫生和检测等技术服务。
技术服务
公示公告
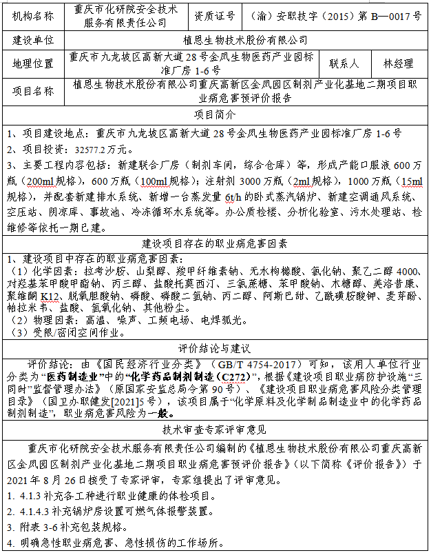
植恩生物技术股份有限公司重庆高新区金凤园区制剂产业化基地二期项目
最新动态